Renewal

Any assessment resulting in certification has limited currency. When granted, certification is valid for a period of three years.

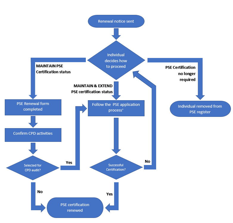
Three years from the date of certification individuals who are registered PSE will be contacted by the PSE Administrator and asked if they would like to remain on the PSE Register.

Candidates have three options:
  1. Candidates who wish to remain on the PSE Register and maintain their existing Technical Areas and level of certification are required to submit a PSE renewal form and confirm how they are maintaining their Continuing Professional Development.
  2. Candidates who wish to remain on the PSE Register and extend their range of Technical Areas or level of certification will be required to have a PSE Certification interview.
  3. Individuals who no longer wish to maintain their PSE Certification can opt to be removed from the register. These individuals are no longer allowed to use the PSE logo or to refer to themselves as PSE Certified.

The PSE Renewal process can be viewed in the flowchart below.

Please refer to the Application Fees page for details of the pricing for the various renewal options.


If you PSE Certification is due to expire and you have not received your renewal notice please contact the PSE Administrator.

+The PSE application process can be viewed in the "Application Process" section of the PSE Certification information

Continuing Professional Development

Continuing Professional Development (CPD) is essential activity that is required of all Professional Simulation Engineers. Individuals who are PSE certified should reflect on their CPD activities record what they have learned or achieved through them.

If you renew your qualification and maintain the existing level of certification you will be asked to attest that you have been performing CPD. You will also be asked to indicate what form of CPD you have undertaken.

PSE renewal applications for those seeking to maintain their existing level of PSE certification are randomly sampled. If selected you will be invited to participate in a PSE certification interview.


PSE Certification



This site uses cookies that enable us to make improvements, provide relevant content, and for analytics purposes. For more details, see our Cookie Policy. By clicking Accept, you consent to our use of cookies.